proyecto final proyecto tere | Seite 199
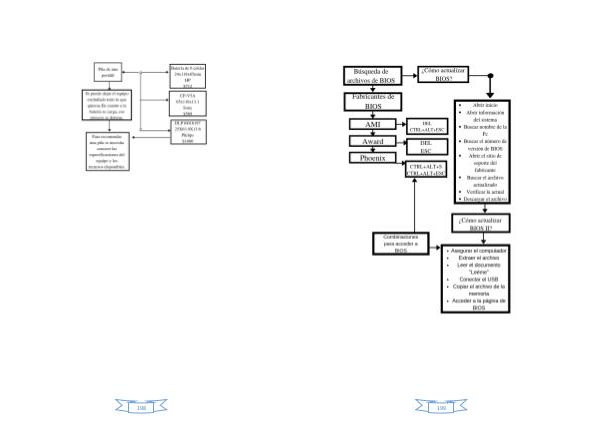
BIOS 199
proyecto final proyecto tere | Seite 198
proyecto final proyecto tere | Seite 200