proyecto final proyecto tere | Página 198
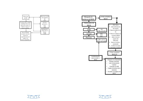
Pila de una portátil 198
proyecto final proyecto tere | Página 197
proyecto final proyecto tere | Página 199