proyecto final proyecto tere | Page 195
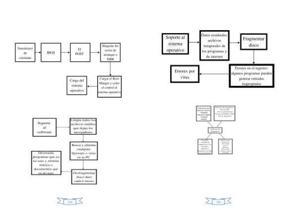
Soporte al sistema operativo Software de diagnóstico 195
proyecto final proyecto tere | Page 194
proyecto final proyecto tere | Page 196