proyecto final proyecto tere | Page 194
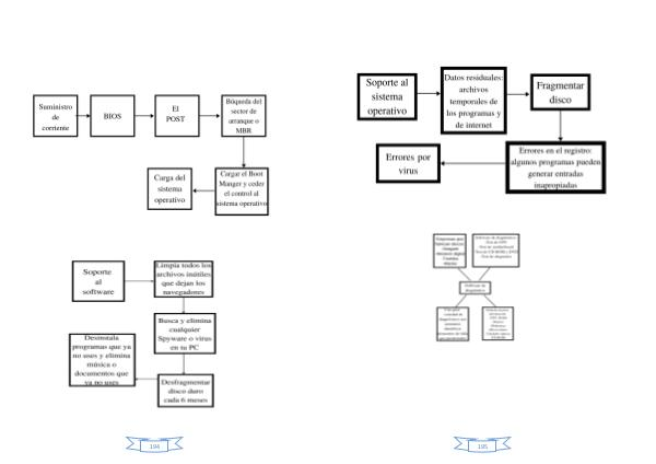
Diagramas Suministro de corriente Soporte al software 194
proyecto final proyecto tere | Page 193
proyecto final proyecto tere | Page 195