STA06 Buku Standar Dosen dan Tenaga Kependidikan_121217 STA06 Buku Standar Dosen dan Tenaga Kependidikan_1 | Page 37
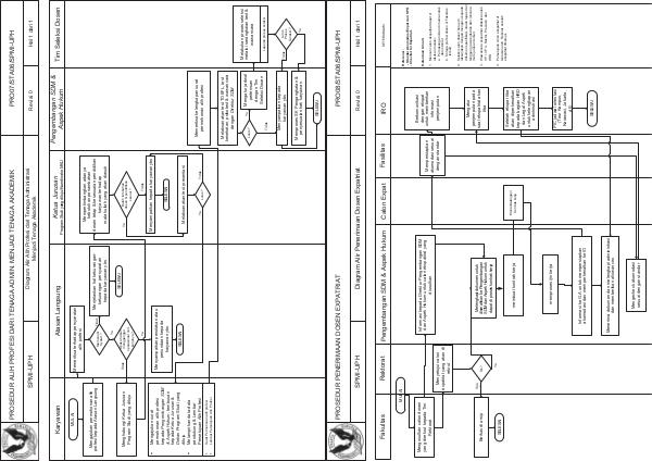
0HQJHFKHFN PHOHQJNDSL PHPEHULNDQ PHPSHUVLDSNDQ PHPSHUNHQDONDQ NH HNVSDW PHPEHULNDQ LQIRUPDVL SHQMHPSXWDQ GDUL
STA06 Buku Standar Dosen dan Tenaga Kependidikan_121217 STA06 Buku Standar Dosen dan Tenaga Kependidikan_1 | Page 36
STA06 Buku Standar Dosen dan Tenaga Kependidikan_121217 STA06 Buku Standar Dosen dan Tenaga Kependidikan_1 | Page 38